
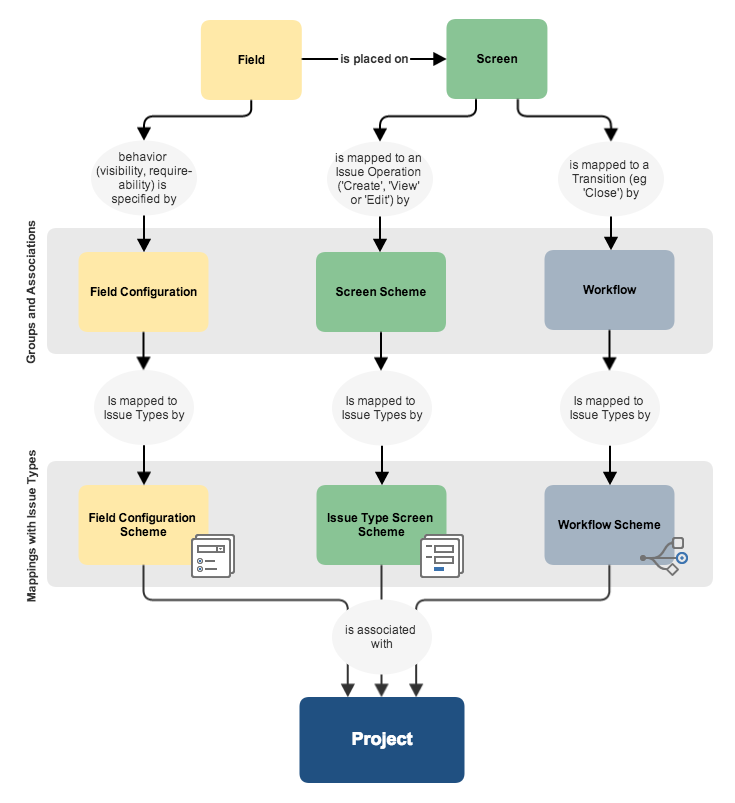
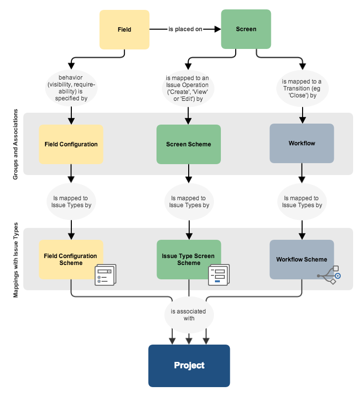
이슈 - 화면 - 화면 - 화면 추가

이슈 - 화면 - 화면 스키마
화면 스키마에서 화면과 연결

이슈 - 화면 - 이슈 유형 스키마 - 이슈 유형 화면 구성표 추가
위에 화면스키마와 연결

프로젝트 설정 - 이슈 - 유형에서
작업 다른 구성표 사용에서 위에서 만든 화면 구성표 사용

프로젝트 설정 - 이슈 - 레이아웃
에서 이슈 화면 노출 할 필드들을 설정

'협업툴 > jira' 카테고리의 다른 글
| jira cloud 워크플로 설정 (0) | 2024.03.26 |
|---|---|
| jira 필드 구성 (0) | 2024.03.26 |
| jira cloud custom field 추가 (0) | 2024.03.25 |
| jira 상태 변경 시, 검증(validation) (0) | 2024.03.25 |
| jira cloud 상태 변경시, End date 자동 입력 (0) | 2024.03.25 |
| jira cloud 상태 변경시, Start date 자동 입력 (0) | 2024.03.25 |
| JIRA 프로젝트 설정 (0) | 2023.11.29 |
| JIRA 플러그인 (1) | 2023.11.29 |
