

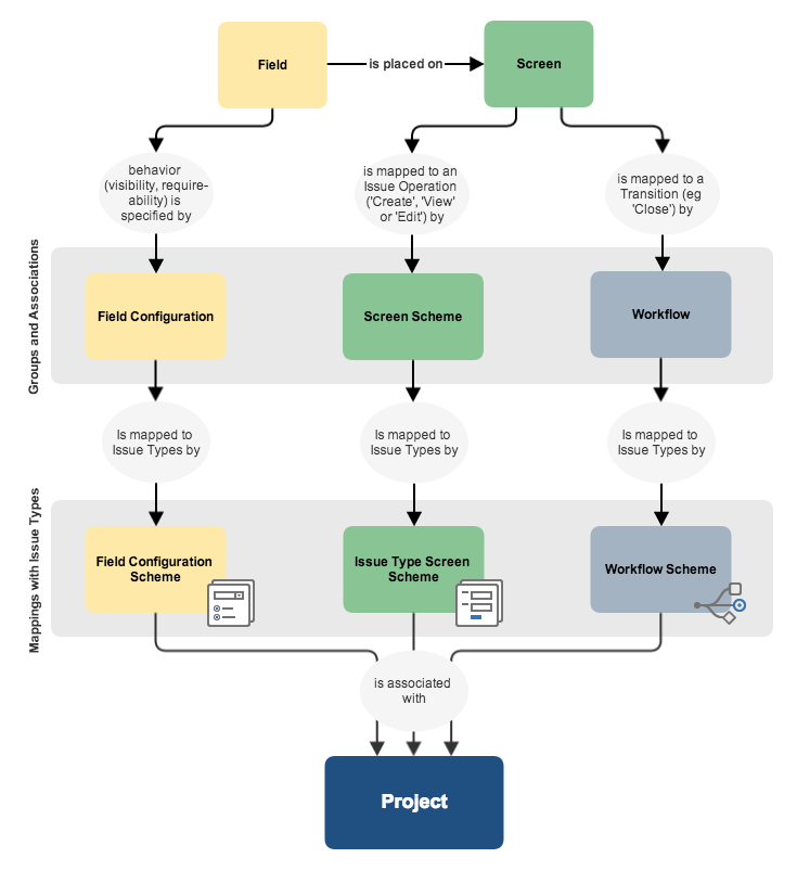
이슈 설정 - 워크플로 - 워크플로 - 워크플로 추가

프로젝트에 맞게 워크플로 작성
이슈 설정 - 워크플로 - 워크플로 스키마 - 워크플로 구성표 추가

프로젝트 설정 - 워크플로 - 워크플로 구성표 변경


이렇게 해당 프로젝트에 워크플로를 설정합니다.
'협업툴 > jira' 카테고리의 다른 글
| jira cloud 화면 구성 (0) | 2024.03.26 |
|---|---|
| jira 필드 구성 (0) | 2024.03.26 |
| jira cloud custom field 추가 (0) | 2024.03.25 |
| jira 상태 변경 시, 검증(validation) (0) | 2024.03.25 |
| jira cloud 상태 변경시, End date 자동 입력 (0) | 2024.03.25 |
| jira cloud 상태 변경시, Start date 자동 입력 (0) | 2024.03.25 |
| JIRA 프로젝트 설정 (0) | 2023.11.29 |
| JIRA 플러그인 (1) | 2023.11.29 |
